Fiolina. Страница практика любовной и денежной магии
Личная страница специалиста по чисткам и защитам olya_ya
Lanitta. Страница таролога и практика любовной магии
Внимание! Если при регистрации на форуме вам не приходит письмо с активацией аккаунта, напишите на почту reklama.tonkiimir@gmail.com и укажите свой ник, который зарегистрировали.
Личная страница специалиста по чисткам и защитам olya_ya
Lanitta. Страница таролога и практика любовной магии
Внимание! Если при регистрации на форуме вам не приходит письмо с активацией аккаунта, напишите на почту reklama.tonkiimir@gmail.com и укажите свой ник, который зарегистрировали.
Тунеядство
- Ветеран
- Сообщения: 3126
- Зарегистрирован: 08 сен 2022, 05:30
- Репутация: 1281
- Пол:
Тунеядство
В РФ и многих странах нет никакого преследования тунеядства и даже нормальной правоприменительной практики - потому что тунеядсто защищено конституцией. Вот только есть пути обхода этого пункта контитуции.
Но вначале все по порядку из моего горького опыта.
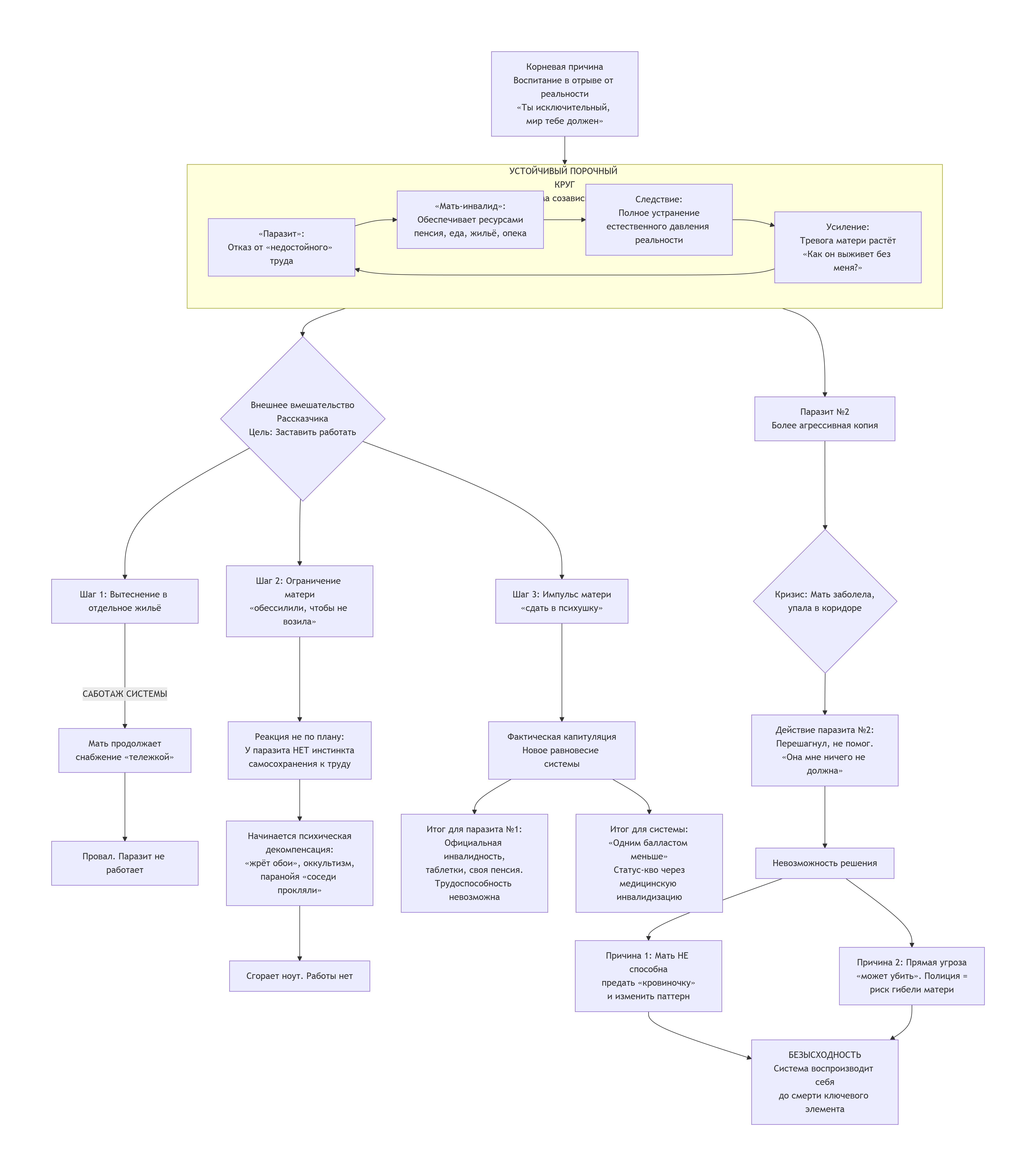
У меня среди родственников есть один паразит. Да, именно паразит - тот, кто живет на пенсию родителя-инвалида, и не желает работать. Раньше было два. Оба у одной матери, которая пела им с детства о их талантах и прочем, а они решили на этом основании считать себя выше мира. В целом классическая семья вырожденцев - мать больная, дети некчемные, хотя творческими талантами при этом не обделены - это все свелось с возрастом на нет ленью.
Казалось бы, изолируй паразита и он вынужден будет работать.
1.Алгоритм такой - вытеснение одного из существующего жилища в отдельное. Но мать инвалид настолько оказалаьь привязана к кровиночке, что буквально брала тележку и везла еду и наличку. Времени у паразита что-то предпринять было уйма, но как оказалось - "что это я буду ходить на работу, пусть идиоты этим занимаются. Я человек творческий, простой труд меня недостоин".
2.ок, мать обессиливаем в меру, чтобы не гоняла с тележками. У кровиночки голодовка. Кровиночка жрет обои, но работать не хочет. От слова совсем.
3.Добавляем самоорганизованности, но вместо этого паразит увлекается окультизмом (что-то пошло не так...), работу не ищет, тащит из интернета всякую дичь и решает, что соседи его прокляли (иди работай, ссука, прокляли его). По итогу сгорает ноут
4. Паразит так и не идет работать, сходит с ума, творит дичь, даю его матери импульс и человеческий совет сдать в психушку и оформить инвалидность.
5.Теперь паразит на учете, под таблетками действительно работать не сможет - даже если бы хотел.
Провал.
Из плюсов - теперь у него своя пенсия, одним балластом меньше.
Есть еще один паразит, и вот вопрос - что с ним делать, еще одной квартиры его выдавить нет, да и его туда не заманишь.
Недавно эта женщина- их мать- заболела и упала без сил в коридоре, паразит просто перешагнул через нее и даже не вызвал скорую, мол она деньги и еду ему не дает - не передала право распоряжаться свое пенсией, он ей ничего не должен.
Да-да, можно было бы все решить камерами, полицией и требованием обеспеивать родителя, но этот паразит может убить, он агрессивный, и еще мать по прежнему не только боится, но и не может умерить свои материнские инстинкты к кровиночке - она никогда на него никуда не пойдет подавать даже если будет бегать за ней с ножом. В этом плане можно было бы поработать-но она очень сабая, от воздействия будет вред.
Вот думаю, что с этим паразитом делать. Если свихнется - он и так мозгами неочень - то вовсе станет опасный. К труду он еще менее предрасположен, чем предыдущий, вообще не слазит с дивана. Но куда здоровее физически.
Законы государства в этом плане ни на что не годные, можно в этом направлении попинать эгрегор, но без вопиющих прецендентов никто не пошевелится. Разве что падение рождаемости уже дает повод использовать тех, кто не задействован в экономике.... Недавно ФНС ввели отслеживание перевода денег с целью выявить уклоняющихся от налогов, думаю - впереди будет ждать шок, то уклоняющиеся на 90% просто тунеядцы....
Так вот. Думаю сижу теперь.
Возвращаясь к теме о тунеядстве в конституции.
Поидее, есть она лазейка. Например, ввести следующий сценарий:
Если человек не работает, он должен предьявить - что его кто то содержит - с письменного согласия последнего. И подача документа должна производится каждый год в ФНС-потому что так проще по учету налога. Тот, кто содержит - должен иметь обеспечение, которого хватает на обоих, то есть мамка пенсионер подписаться по определению не может - если у нее только пенсия.
Далее, если человек не подает подобные декларации - получает письменные предупреждения и уведомления. Если он их игнорирует 3 года и при этом в ФНС не поступают налоги в течении 3 лет - включается уголовная статья - вперед на лесоповал или куда там, и обязательство бонусом оплатить долги по налогам из расчета минималки.
Если же он прибежит платить деньги, он должен задекларировать, откуда их взял, не приступным ли путем.
Таким образом, по конституции человек имеет право не работать, но фактически - не работать, если его кто-то содержит не во вред своему минимальному содержанию. Без денег жить человек не может априори, святым духом никто не питается даже в библии. А если человек имеет какой то доход - то должен платить с него налоги.
Мне кажется, это была бы работающая схема, как минимум в отношении бездельников, сидящих всю жизнь на шее матери.
Из этого видно, что у эгрегора есть вполне конституционное решение....
И оно не требует одобрения большинства, потому что касается уплаты налогов....
Может у кого есть какие идеи, что делать со вторым паразитом? Уж больно энергозатратно работать с эгрегором
Зы.в ссср были случаи, что свозили тунеядцев в места с авариными ситуациями, типа деревню своза паразитов затопит - нет человека - нет проблемы,... В целом, на протяжении всей истории человечества с тунеядцами не церемонились, но сейчас это на 50% уже 2е поколение, потенциально это бродяжки и преступники
Но вначале все по порядку из моего горького опыта.
У меня среди родственников есть один паразит. Да, именно паразит - тот, кто живет на пенсию родителя-инвалида, и не желает работать. Раньше было два. Оба у одной матери, которая пела им с детства о их талантах и прочем, а они решили на этом основании считать себя выше мира. В целом классическая семья вырожденцев - мать больная, дети некчемные, хотя творческими талантами при этом не обделены - это все свелось с возрастом на нет ленью.
Казалось бы, изолируй паразита и он вынужден будет работать.
1.Алгоритм такой - вытеснение одного из существующего жилища в отдельное. Но мать инвалид настолько оказалаьь привязана к кровиночке, что буквально брала тележку и везла еду и наличку. Времени у паразита что-то предпринять было уйма, но как оказалось - "что это я буду ходить на работу, пусть идиоты этим занимаются. Я человек творческий, простой труд меня недостоин".
2.ок, мать обессиливаем в меру, чтобы не гоняла с тележками. У кровиночки голодовка. Кровиночка жрет обои, но работать не хочет. От слова совсем.
3.Добавляем самоорганизованности, но вместо этого паразит увлекается окультизмом (что-то пошло не так...), работу не ищет, тащит из интернета всякую дичь и решает, что соседи его прокляли (иди работай, ссука, прокляли его). По итогу сгорает ноут
4. Паразит так и не идет работать, сходит с ума, творит дичь, даю его матери импульс и человеческий совет сдать в психушку и оформить инвалидность.
5.Теперь паразит на учете, под таблетками действительно работать не сможет - даже если бы хотел.
Провал.
Из плюсов - теперь у него своя пенсия, одним балластом меньше.
Есть еще один паразит, и вот вопрос - что с ним делать, еще одной квартиры его выдавить нет, да и его туда не заманишь.
Недавно эта женщина- их мать- заболела и упала без сил в коридоре, паразит просто перешагнул через нее и даже не вызвал скорую, мол она деньги и еду ему не дает - не передала право распоряжаться свое пенсией, он ей ничего не должен.
Да-да, можно было бы все решить камерами, полицией и требованием обеспеивать родителя, но этот паразит может убить, он агрессивный, и еще мать по прежнему не только боится, но и не может умерить свои материнские инстинкты к кровиночке - она никогда на него никуда не пойдет подавать даже если будет бегать за ней с ножом. В этом плане можно было бы поработать-но она очень сабая, от воздействия будет вред.
Вот думаю, что с этим паразитом делать. Если свихнется - он и так мозгами неочень - то вовсе станет опасный. К труду он еще менее предрасположен, чем предыдущий, вообще не слазит с дивана. Но куда здоровее физически.
Законы государства в этом плане ни на что не годные, можно в этом направлении попинать эгрегор, но без вопиющих прецендентов никто не пошевелится. Разве что падение рождаемости уже дает повод использовать тех, кто не задействован в экономике.... Недавно ФНС ввели отслеживание перевода денег с целью выявить уклоняющихся от налогов, думаю - впереди будет ждать шок, то уклоняющиеся на 90% просто тунеядцы....
Так вот. Думаю сижу теперь.
Возвращаясь к теме о тунеядстве в конституции.
Поидее, есть она лазейка. Например, ввести следующий сценарий:
Если человек не работает, он должен предьявить - что его кто то содержит - с письменного согласия последнего. И подача документа должна производится каждый год в ФНС-потому что так проще по учету налога. Тот, кто содержит - должен иметь обеспечение, которого хватает на обоих, то есть мамка пенсионер подписаться по определению не может - если у нее только пенсия.
Далее, если человек не подает подобные декларации - получает письменные предупреждения и уведомления. Если он их игнорирует 3 года и при этом в ФНС не поступают налоги в течении 3 лет - включается уголовная статья - вперед на лесоповал или куда там, и обязательство бонусом оплатить долги по налогам из расчета минималки.
Если же он прибежит платить деньги, он должен задекларировать, откуда их взял, не приступным ли путем.
Таким образом, по конституции человек имеет право не работать, но фактически - не работать, если его кто-то содержит не во вред своему минимальному содержанию. Без денег жить человек не может априори, святым духом никто не питается даже в библии. А если человек имеет какой то доход - то должен платить с него налоги.
Мне кажется, это была бы работающая схема, как минимум в отношении бездельников, сидящих всю жизнь на шее матери.
Из этого видно, что у эгрегора есть вполне конституционное решение....
И оно не требует одобрения большинства, потому что касается уплаты налогов....
Может у кого есть какие идеи, что делать со вторым паразитом? Уж больно энергозатратно работать с эгрегором
Зы.в ссср были случаи, что свозили тунеядцев в места с авариными ситуациями, типа деревню своза паразитов затопит - нет человека - нет проблемы,... В целом, на протяжении всей истории человечества с тунеядцами не церемонились, но сейчас это на 50% уже 2е поколение, потенциально это бродяжки и преступники
Последний раз редактировалось Hes 07 дек 2025, 18:01, всего редактировалось 1 раз.
Блокнотик viewtopic.php?f=397&t=176775
- Ветеран
- Сообщения: 3126
- Зарегистрирован: 08 сен 2022, 05:30
- Репутация: 1281
- Пол:
Re: Тунеядство
Mikle
Ну по сути то разложил все правильно, но это просто и так понятная констатация факта. Самое тупое в этом случае - предложения на тему поговорить, водить к семейному психологу и прочая чушь.
И так понятно, что их мать создала ненормальные условия.
Но что предлагается, бросить ее в этой ситуации?
Она жила в свое время с мужем, который ее бил, еще то отребье, тоже к слову был бы бездельником- но в ссср вынужден был работать перебиваться, помер в какой-то драке. Детишки генетически пошли в папашу, бонусом приватизация - долевое имущество с ними.
Проблема, на самом деле, очень распространеная сейчас, есть множество постаревших родителей из поколения 60х, у которых тунеядцы поколения 80х, шантажирующие их. Там реально случай, лучше бы вообше не рожала и жила для себя.
Ну по сути то разложил все правильно, но это просто и так понятная констатация факта. Самое тупое в этом случае - предложения на тему поговорить, водить к семейному психологу и прочая чушь.
И так понятно, что их мать создала ненормальные условия.
Но что предлагается, бросить ее в этой ситуации?
Она жила в свое время с мужем, который ее бил, еще то отребье, тоже к слову был бы бездельником- но в ссср вынужден был работать перебиваться, помер в какой-то драке. Детишки генетически пошли в папашу, бонусом приватизация - долевое имущество с ними.
Проблема, на самом деле, очень распространеная сейчас, есть множество постаревших родителей из поколения 60х, у которых тунеядцы поколения 80х, шантажирующие их. Там реально случай, лучше бы вообше не рожала и жила для себя.
Блокнотик viewtopic.php?f=397&t=176775
- Ветеран
- Сообщения: 3126
- Зарегистрирован: 08 сен 2022, 05:30
- Репутация: 1281
- Пол:
Re: Тунеядство
Не знаю, может у кого был положительный опыт сделать оморочку на паталогического лентяя-тунеядца? Чтобы сработало именно на труд?
Я вот призадумалась, а вообще есть в картине мира таких людей понятие труда?
Особенно с учетом, что никто их не возьмет на работу кроме той, на которую за копейки даже без нужды в образовании и умении севсем никто не идет. Потому что лентяи и прогульщики никому не нужны.
Вот я воздействовала к деятельности, но она оказалась диструктивной у паразита, что в общем то логично от диструктивного, паразитически настроенного человека. Воздействовала порядком - в итоге поперло в окультизм - типа рационализация отсутствия средств в обход очевидного нежелания работать. Воздействие наличием физических сил изначально провально.
Нормальный человек бы уже работу нашел, и бизнес создал с такими оморочками, а паразиту хоть бы хны.
Я вот призадумалась, а вообще есть в картине мира таких людей понятие труда?
Особенно с учетом, что никто их не возьмет на работу кроме той, на которую за копейки даже без нужды в образовании и умении севсем никто не идет. Потому что лентяи и прогульщики никому не нужны.
Вот я воздействовала к деятельности, но она оказалась диструктивной у паразита, что в общем то логично от диструктивного, паразитически настроенного человека. Воздействовала порядком - в итоге поперло в окультизм - типа рационализация отсутствия средств в обход очевидного нежелания работать. Воздействие наличием физических сил изначально провально.
Нормальный человек бы уже работу нашел, и бизнес создал с такими оморочками, а паразиту хоть бы хны.
Блокнотик viewtopic.php?f=397&t=176775
- Ветеран
- Сообщения: 5452
- Зарегистрирован: 19 янв 2011, 02:38
- Репутация: 885
- Пол:
Re: Тунеядство
Ни одна магия не занимается перевоспитанием.
Первоисточник проблемы я думаю понятен.
Здесь надо разбираться детальнее кто на самом деле паразит а кто жертва.
Личный кабинет тут viewtopic.php?f=89&t=178924
Сказать спасибо можно тут viewtopic.php?f=53&t=155662
Я живу напротив кладбища. Будешь выпендриваться - будешь жить напротив меня.
Сказать спасибо можно тут viewtopic.php?f=53&t=155662
Я живу напротив кладбища. Будешь выпендриваться - будешь жить напротив меня.
- Ветеран
- Сообщения: 3126
- Зарегистрирован: 08 сен 2022, 05:30
- Репутация: 1281
- Пол:
Re: Тунеядство
АлександрА44
Очевидно, что изначально виновата мать.
Но
Ее дети уже давно не дети.
Зачем нужна людям жизнь, если они не могут повзрослеть и сформировать свое сознание? Если им за 40, и они полностью вменяемые и трудоспособные.
Мать всячески способстовала их образованию - в меру своих сил инвалида. Теперь же она пожинает плоды своей жалости, а заодно последствия долеаой приватизации...но надо понимать, насколько эти плоды могут быть жестоки.
Сейчас все болеше случаев, когда женщина лежит парализованная гниет, а сыночка-кровиночка спокойно живет себе на ее пенсию в соседней комнате. Причем, есть случаи, где так и умирает в ужасных условиях и тело воняет - пока соседи не вызывают мчс на трупную вонь. А сколько живет на пенсию матери догадавшись купить напольную морозилку и упаковавших туда труп? Либо - если частный дом - просто прикопавших в подвале " мама болеет, никого не принимает" ?
А ведь государство даже не организовывает рейд проверки живых пенсионеров по месту жительства или заявленного проживания.... Делают только если доверенность на получение пенсии, но сейчас многим она приходит на карточку, с привязкой к номеру телефона, то есть даже согласия пенсионера не нужно - отнимай и пользуйся
Очевидно, что изначально виновата мать.
Но
Ее дети уже давно не дети.
Зачем нужна людям жизнь, если они не могут повзрослеть и сформировать свое сознание? Если им за 40, и они полностью вменяемые и трудоспособные.
Мать всячески способстовала их образованию - в меру своих сил инвалида. Теперь же она пожинает плоды своей жалости, а заодно последствия долеаой приватизации...но надо понимать, насколько эти плоды могут быть жестоки.
Сейчас все болеше случаев, когда женщина лежит парализованная гниет, а сыночка-кровиночка спокойно живет себе на ее пенсию в соседней комнате. Причем, есть случаи, где так и умирает в ужасных условиях и тело воняет - пока соседи не вызывают мчс на трупную вонь. А сколько живет на пенсию матери догадавшись купить напольную морозилку и упаковавших туда труп? Либо - если частный дом - просто прикопавших в подвале " мама болеет, никого не принимает" ?
А ведь государство даже не организовывает рейд проверки живых пенсионеров по месту жительства или заявленного проживания.... Делают только если доверенность на получение пенсии, но сейчас многим она приходит на карточку, с привязкой к номеру телефона, то есть даже согласия пенсионера не нужно - отнимай и пользуйся
Блокнотик viewtopic.php?f=397&t=176775
- Посетитель
- Сообщения: 219
- Зарегистрирован: 04 авг 2015, 23:07
- Репутация: 45
- Пол:
Re: Тунеядство
Hes
Я очень сочувствую такой ситуации, но предлагаю рассмотреть ее так:
Оба тунеядца -- своего рода инвалиды. Ментальные/духовные.
На мой взгляд -- Вы как будто хотите заставить работать человека без рук и ног.
У людей напроч отсутствует "кусок души" отвечающий за труд (трудовую честь в частности). Нет ответственности за мать.
Напоминает психопатию, а иногда это хуже отсутсвия руки или ноги.
Есть ощущение, что Вы с помощью магию пытаетесь воссоздать недостающие куски души. Вопрос: Вы действительно считаете что такое возможно? Надолго?
Есть еще вариант: у меня был похожий пример -- человек 10 лет сидел на шее родителей и отказывался работать в силу "тонкой души". Но потом что-то случилось, шок, и он вышел из такого состояния. В его случае часть души спала. И проснулась. Но это не похоже на Ваш случай.
P.S.
Человек во многом биологический автомат. Если есть смысл и цель -- то работа, даже самая грубая, становится приемлемым вариантом.
Я очень сочувствую такой ситуации, но предлагаю рассмотреть ее так:
Оба тунеядца -- своего рода инвалиды. Ментальные/духовные.
На мой взгляд -- Вы как будто хотите заставить работать человека без рук и ног.
У людей напроч отсутствует "кусок души" отвечающий за труд (трудовую честь в частности). Нет ответственности за мать.
Напоминает психопатию, а иногда это хуже отсутсвия руки или ноги.
Есть ощущение, что Вы с помощью магию пытаетесь воссоздать недостающие куски души. Вопрос: Вы действительно считаете что такое возможно? Надолго?
Есть еще вариант: у меня был похожий пример -- человек 10 лет сидел на шее родителей и отказывался работать в силу "тонкой души". Но потом что-то случилось, шок, и он вышел из такого состояния. В его случае часть души спала. И проснулась. Но это не похоже на Ваш случай.
P.S.
Человек во многом биологический автомат. Если есть смысл и цель -- то работа, даже самая грубая, становится приемлемым вариантом.
Добро не сводится к пользе
- Ветеран
- Сообщения: 3126
- Зарегистрирован: 08 сен 2022, 05:30
- Репутация: 1281
- Пол:
Re: Тунеядство
Сераффо
Вот только все игры с подобным импульсом могут выйти в притяжение человека к ЧС ситуации или идиотскому риску, влекущему смерть или жертвы вокруг и судебные тяжбы .... То есть шок для родни.
Когда негров из африки берут на работу более цивилизованные свои, они им платят почасовую, и постоянно стоят надзирают...потому что разум аборигенов так устроен, что если им не светить новой мотивацией каждый час - они ее теряют..... Так вот, эти все паразиты о сути на уровне таких аборигенов
Проблема в том, чтобы устроить шок интенсивности ровно такой, чтобы не съехала крыша от шока, изолированно от от окружения шокнуть - что очень сложно (иначе шок будет у всех округ, а ему нормально, что с этим паразитом уже было не раз) . По сути нужно создать импульс куда-то паразиту пойти вне дома и огрести шок, чтобы было полное осознание - никто не поможет если сам себе не поможешь.человек 10 лет сидел на шее родителей и отказывался работать в силу "тонкой души". Но потом что-то случилось, шок
Вот только все игры с подобным импульсом могут выйти в притяжение человека к ЧС ситуации или идиотскому риску, влекущему смерть или жертвы вокруг и судебные тяжбы .... То есть шок для родни.
Они так и хотят, чтобы все воспринимали. На деле если их запереть в условия работать строго за еду и дрессировать на еду как животных, они прекрасно вдруг начнут работать и все выполнять особенно если их как негров на плантации палками гонять. Иначе говоря, это все вранье - что кто то не может работать.На мой взгляд -- Вы как будто хотите заставить работать человека без рук и ног.
Когда негров из африки берут на работу более цивилизованные свои, они им платят почасовую, и постоянно стоят надзирают...потому что разум аборигенов так устроен, что если им не светить новой мотивацией каждый час - они ее теряют..... Так вот, эти все паразиты о сути на уровне таких аборигенов
Блокнотик viewtopic.php?f=397&t=176775
- Посетитель
- Сообщения: 219
- Зарегистрирован: 04 авг 2015, 23:07
- Репутация: 45
- Пол:
Re: Тунеядство
Ну так да. Это и есть то свойство, которое я назвал "инвалидностью". И не думаю, что оно вообще лечиться. Вариант выхода Вы сами указали -- надсмоторщик и т.д.Так вот, эти все паразиты о сути на уровне таких аборигенов
Шок может и не помочь. Зависит от конкретного случая. И Вы правильно заметили, хотелось бы уменьшить шок на родных и побочный урон. Но совсем избежать этого... Тогда можно и без магии -- но с около криминалом. Были у меня знакомые прецеденты. Но публиковать не стану.
Добро не сводится к пользе
- Участник
- Сообщения: 263
- Зарегистрирован: 04 авг 2025, 10:14
- Репутация: 72
- Пол:
Re: Тунеядство
а вы хотите чтобы все работали сладкая власть и девиз будь как мы.мы все работаем.дети в китае в день зарабатывают один доллар в день некоторые даже не дорасли до 8 лет.люди что с вами делают все эти импульсы в ковычках Быть как все и желание все контролировать и поучать
«Inter vepres rosae nascuntur»
...Ваши речи- вам на плечи...
...Ваши речи- вам на плечи...
- Посетитель
- Сообщения: 219
- Зарегистрирован: 04 авг 2015, 23:07
- Репутация: 45
- Пол:
Re: Тунеядство
Сверкающая Тьма
Жить за счет матери-инвалида и ни во что ее не ставить... Тут дело не в самом труде.
P.S.
Допустим у кого-то есть сила изменить эту ситуацию? В чем проблема применять свою силу по своему усмотрению?
Жить за счет матери-инвалида и ни во что ее не ставить... Тут дело не в самом труде.
P.S.
Допустим у кого-то есть сила изменить эту ситуацию? В чем проблема применять свою силу по своему усмотрению?
Последний раз редактировалось Сераффо 07 дек 2025, 14:20, всего редактировалось 1 раз.
Добро не сводится к пользе
- Собеседник
- Сообщения: 538
- Зарегистрирован: 25 май 2012, 19:56
- Репутация: 128
- Пол:
Re: Тунеядство
Hes
не бери на себя слишком много. хочешь помочь - помоги, но ровно в той мере, чтобы самой плохо не было.
это же элементарные истины, когда лезешь кого-то спасать, тебе не то, что спасибо не скажут, а еще и виноватой сделают
потому что у каждого своя судьба и то, что человек имеет - это последствия его собственных решений, действия или бездействия в течении жизни
не много ли чести тебе туда влезать, менять души и получать по бошке от промысла?
их беды с бошкой и туниядство, это, как выпущенная стрела, все складывалось именно так, шаг за шагом многие годы, таким сплелся узор их жизни, и их души в него вплетены, и чтобы его расплести надо потратить столько же времени и ресурсов.
если чувствуешь себя чем-то им обязанной, то помогай какими-то простыми вещами, можно им помочь прибраться, может вызвать клининг, или обои новые поклеить, бытие определяет сознание в том числе ;-)
не бери на себя слишком много. хочешь помочь - помоги, но ровно в той мере, чтобы самой плохо не было.
это же элементарные истины, когда лезешь кого-то спасать, тебе не то, что спасибо не скажут, а еще и виноватой сделают
потому что у каждого своя судьба и то, что человек имеет - это последствия его собственных решений, действия или бездействия в течении жизни
не много ли чести тебе туда влезать, менять души и получать по бошке от промысла?
их беды с бошкой и туниядство, это, как выпущенная стрела, все складывалось именно так, шаг за шагом многие годы, таким сплелся узор их жизни, и их души в него вплетены, и чтобы его расплести надо потратить столько же времени и ресурсов.
если чувствуешь себя чем-то им обязанной, то помогай какими-то простыми вещами, можно им помочь прибраться, может вызвать клининг, или обои новые поклеить, бытие определяет сознание в том числе ;-)
кто ест кепчук, тот будет сыт
- Участник
- Сообщения: 263
- Зарегистрирован: 04 авг 2025, 10:14
- Репутация: 72
- Пол:
Re: Тунеядство
Сераффо
значит болеет .я видела взрослого мужчину с игрушечной машинкой шел песню напевал он болеет инфантилизмом лет 45 ну взрослый на вид а в душе не более 7 или 8
значит болеет .я видела взрослого мужчину с игрушечной машинкой шел песню напевал он болеет инфантилизмом лет 45 ну взрослый на вид а в душе не более 7 или 8
«Inter vepres rosae nascuntur»
...Ваши речи- вам на плечи...
...Ваши речи- вам на плечи...
- Посетитель
- Сообщения: 219
- Зарегистрирован: 04 авг 2015, 23:07
- Репутация: 45
- Пол:
Re: Тунеядство
Сверкающая Тьма
Так если есть возможность помочь такому мужчине, почему не помочь?
Так если есть возможность помочь такому мужчине, почему не помочь?
Добро не сводится к пользе
- Ветеран
- Сообщения: 5506
- Зарегистрирован: 11 июл 2015, 19:23
- Репутация: 6063
- Пол:
Re: Тунеядство
а на каком таком основании вы хотите запирать/дрессировать постороннего человека которому свыше, а не вами, даны свобода воли и выбора? Которые никак не опираются на ваш личный ресурс?
уверены? услышав одну сторону? есть состояния той же депрессии. выученной беспомощности. когда психически нет возможности работать .. о людях в психозе или на пути к нему думаю говорить будет излишне..
по поводу тунеядства. клеймить "лентяев" не задумываясь о мотивах и причинах "лени" это скорее всего что-то компенсаторное по моему личному мнению конечно..
- Участник
- Сообщения: 263
- Зарегистрирован: 04 авг 2025, 10:14
- Репутация: 72
- Пол:
Re: Тунеядство
Сераффо
медвежья услуга помощь только он сам себе помочь сможет
медвежья услуга помощь только он сам себе помочь сможет
«Inter vepres rosae nascuntur»
...Ваши речи- вам на плечи...
...Ваши речи- вам на плечи...
- Посетитель
- Сообщения: 219
- Зарегистрирован: 04 авг 2015, 23:07
- Репутация: 45
- Пол:
Re: Тунеядство
Сверкающая Тьма
Пусть люди сами дома лечаться.
Тогда зачем нам вообще медицина?медвежья услуга помощь только он сам себе помочь сможет
Пусть люди сами дома лечаться.
Добро не сводится к пользе
- Ветеран
- Сообщения: 5506
- Зарегистрирован: 11 июл 2015, 19:23
- Репутация: 6063
- Пол:
Re: Тунеядство
только одна маленькая условность - человек хочет и просит чтоб ему помогли..
не совсем корректное сравнение... и да, в медицине идс никто не отменял
- Ветеран
- Сообщения: 3126
- Зарегистрирован: 08 сен 2022, 05:30
- Репутация: 1281
- Пол:
Re: Тунеядство
Ptaah
Сверкающая Тьма
Дело не в помощи. Скорее наоборот, имеется проблема. Помогать я никому не собираюсь, но не считаю нужным обьяснять свои интересы.
Я описала цель, если у Вас идей нет - свои морали и страхи оставьте при себе, тут не о том-чтобы все были счастливы.
Сверкающая Тьма
Дело не в помощи. Скорее наоборот, имеется проблема. Помогать я никому не собираюсь, но не считаю нужным обьяснять свои интересы.
Я описала цель, если у Вас идей нет - свои морали и страхи оставьте при себе, тут не о том-чтобы все были счастливы.
Последний раз редактировалось Hes 07 дек 2025, 14:57, всего редактировалось 1 раз.
Блокнотик viewtopic.php?f=397&t=176775
- Ветеран
- Сообщения: 3126
- Зарегистрирован: 08 сен 2022, 05:30
- Репутация: 1281
- Пол:
Re: Тунеядство
Lilichka
Даже если это депрессия -ну ок. Какое воздействие оказать, чтобы он из нее вышел и пошел работать?
Эта тема не про обсуждение, лезть в это дело или нет, вопрос задан конкретно - если есть удачный опыт, что он предполагал.
Если опыта работы с подобной ситуцией нет - то не надо флудить своим отношением к ситуации, никак не отвечающее на заданный вопрос.
Нет, после того, как паразит вымогал еньги у матери, он бежал бодро по своим делам. Врачи его расценивали всегда как полностью здорового.есть состояния той же депрессии. выученной беспомощности. когда психически нет возможности работать
Даже если это депрессия -ну ок. Какое воздействие оказать, чтобы он из нее вышел и пошел работать?
Эта тема не про обсуждение, лезть в это дело или нет, вопрос задан конкретно - если есть удачный опыт, что он предполагал.
Если опыта работы с подобной ситуцией нет - то не надо флудить своим отношением к ситуации, никак не отвечающее на заданный вопрос.
Блокнотик viewtopic.php?f=397&t=176775





